来源:考试1002025-11-17 20:12:18阅读数:4360
11月14日,泸州市财政局发布了《关于泸州市考区领取2025年度全国会计专业技术初级资格证书的通知》,其中明确2025年初级会计证书领取时间为11月17日起,本人携带身份证原件到会计管理机构(报名点)现场领取。
具体通知如下:
关于泸州市考区领取2025年度全国会计专业技术初级资格证书的通知
各位考生:
泸州市2025年度会计专业技术初级资格证书于2025年11月17日起开始发放,现就资格证书领取有关事宜通知如下:
考试合格人员可查看“2025年度全国会计专业技术初级资格考试报名点查询方法”(附件1),确认证书领取地点。
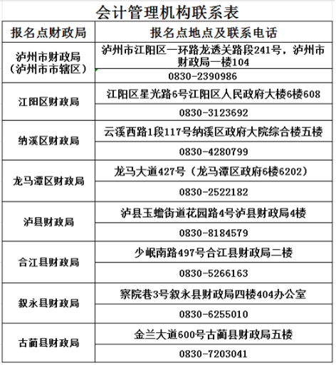
领取地点为报考时所选区域的财政部门会计管理相关科(股)室。领取时间为工作日上午:9:00-11:30; 下午:14:30-17:30,具体事项可咨询各区(县)会计管理机构(报名点)联系方式(附件2)。
本人携带身份证原件到会计管理机构(报名点)现场领取。如委托他人代领,需提供本人和代领人的身份证原件、身份证复印件。
附件1:2025年度全国会计专业技术初级资格考试报名点查询方法
1、登录“全国会计人员统一服务管理平台”,
网址:https://ausm.mof.gov.cn/index/
2、点击进入“会计专业技术资格考试”。
3、点击历年报名表打印
4、输入“报考年份”、“考试级别”、“报考省份”后,点击报名表打印。
5、根据《2025年度全国会计专业技术初级资格考试网上报名考生信息表》中“报名点名称”,确认本人的报名点及证书领取地点。如:报名点名称为“泸州市江阳区”,则证书领取地点为“江阳区财政局”。
附件2:各区(县)会计管理机构(报名点)联系方式

