来源:考试1002025-10-09 15:42:40阅读数:4607
一、2026年中级会计师教材什么时候发布
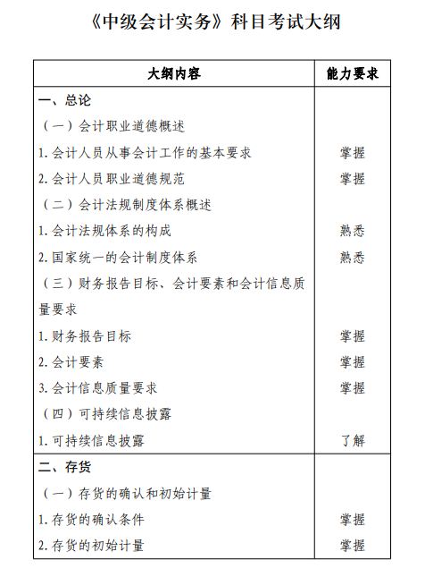
2026年中级会计考试大纲尚未公布,大家可以暂时参考2025年考试大纲进行备考。
2025 年度中级会计专业技术资格考试大纲
能力要求
能力要求是对应试人员专业知识掌握程度的具体要求,分为掌握、熟悉、了解 3 个等级要求。
(一)掌握的内容,要求应试人员对相关知识点能够全面、系统掌握,并能够分析、判断和处理实务中相关的问题。
(二)熟悉的内容,要求应试人员对相关知识点能够准确理解,并能够解决和处理实务中相关的问题。
(三)了解的内容,要求应试人员对相关知识点能够一般性理解。
考试科目
中级会计专业技术资格考试包括《中级会计实务》、《经济法》、《财务管理》 3 个科目。
考试题型
《中级会计实务》科目试题题型为单项选择题、多项选择题、判断题、计算分析题、综合题。《经济法》科目试题题型为单项选择题、多项选择题、判断题、简答题、综合题。
《财务管理》科目试题题型为单项选择题、多项选择题、判断题、计算分析题、综合题。
调整内容
2025 年度中级会计专业技术资格考试大纲主要调整如下:
(一)《中级会计实务》科目考试大纲。
第一部分总论增加了“可持续信息披露”。
(二)《经济法》科目考试大纲。
删除了第六部分金融法律制度中的“信托法律制度”和“保险法律制度”中的“保险公司与保险中介人”。
(三)《财务管理》科目考试大纲。
第二部分财务管理基础“(三)成本性态分析”中增加了“总成本模型”,第八部分成本管理中增加了“本量利分析在经营决策中的应用”和“责任成本”。

