来源:考试1002023-11-01 17:26:37阅读数:2168
一级建造师、一级造价工程师,考哪个更好?这是不少人纠结的问题,今天我们就来详细分析一下,看完不再纠结了。
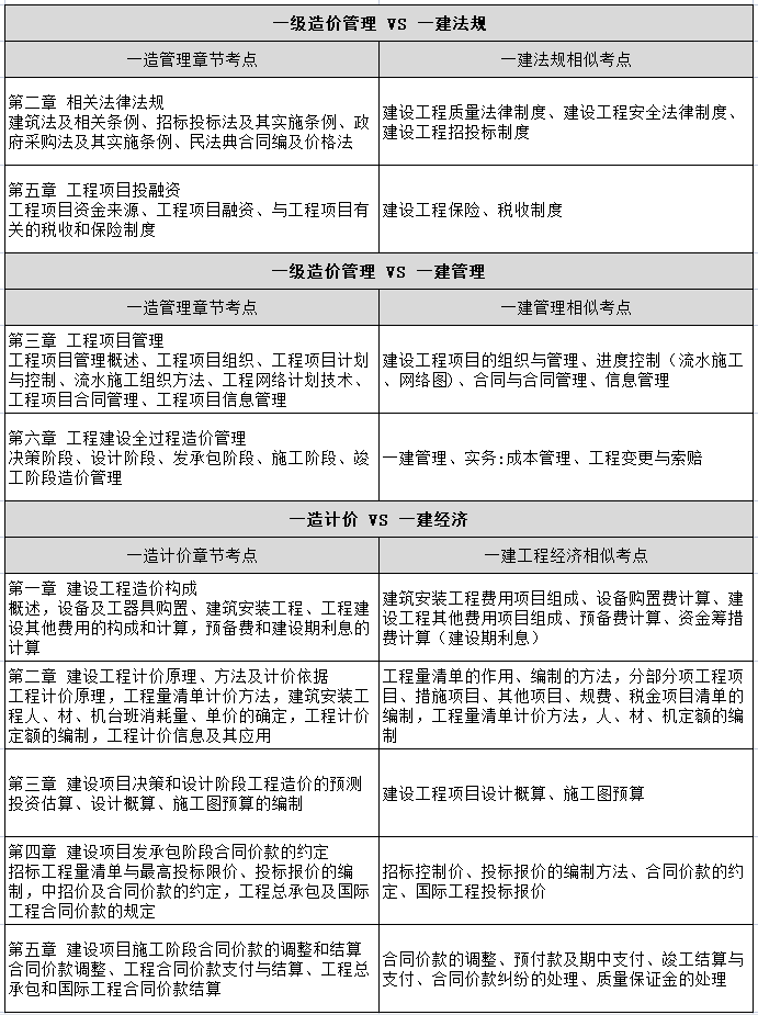
一、考试内容:一造vs一建
通过对比一级造价工程师与一级建造师的各考试科目内容可以发现:一级造价工程师中的《造价管理》+《工程计价》两个科目与一级建造师中的《法律法规》+《项目管理》+《工程经济》三门公共课程的知识点重复率非常高,下表是一造与一建各科目章节考点对比:

总结:考点重复率高!如果考完一造直接转战一建,很多知识点只需要简单复习巩固一遍,这就大大缩短了备考时间,特别是在《工程经济》比较生涩的经济知识部分基本都是在造价中有深入的学习,不需要投入过多的学习时间。
二、考试难度:一造vs一建
建筑工程类证书考证难度表:

(图片截取于网络,仅供参考)
总结:从上图可以看出,一级造价工程师和一级建造师考试难度是一个等级的,而一造考试难度系数是略高于一建的,所以就考试难度而言,一级造价工程师考试难度略高于一级建造师。
总而言之,一级建造师与一级造价师到底哪个更难考,还是因人而异的,每个人的知识水平、工作经验等都不同,所以在选择考哪个证书时,先看看自己对哪个方面比较熟悉,再做选择。
三、一造各科目特点
1、《造价管理》
基础科目,以记忆为主,学习之余要多动笔,做一些章节题,量不用很大,但一定要加强记忆。考生需要有整体知识框架体系;涉及到的内容多,范围广,记忆量大。
2、《工程计价》
包括工程造价的构成、计价方式、建设项目各个阶段的造价编制。学习之后对工程工作会有更专业、更全面的认识,帮助解决日常工作中所遇到的各种问题,会让你更加得心应手,做到有理有据。
学习这科一定要结合平时的工作,比如清单的编制、工程量的计算、综合单价的计价、含税工程造价的构成等。
教材上的例题一定要学懂学会,试题一般不会难于例题,需记忆的内容和要计算的内容各占一半是这科的特点。学习时要多多动笔,多多总结。这科的难度比《管理》略大,备考所需花费的时间也应该多一些。
3、《技术与计量》
难度仅次于案例,有的考生甚至认为这才是最难,最大的原因还是因为计量记忆点繁多且琐碎复杂,需要精读教材和花大量时间去记忆才能彻底掌握。
以土建工程专业为例,其中最后一章《工程计量》非常重要,分值也最高。建筑面积的计算、清单工程量计算规则这些都是和我们平时工作息息相关,一定要学扎实,考试非常需要靠这章来挣分值。
学习前需要着重分析历年真题各章节的分值分布,把握重点、考点。想要把整本书都背下来十分困难,有针对性地学习,往往事半功倍。
4、《案例分析》
想要顺利通过考试取得造价工程师证书,一定要过《案例分析》这关,必须啃下这块硬骨头。
案例分析题型固定,分别是财务分析、方案选优、招投标、工程索赔、进度款支付和图、量、价大题。
案例分析的特点是题量大、计算多,考试过程基本上都是在进行计算,考试时间远远不够,想要通过考试一定要多加练习,把历年真题吃透。真题的价值远大于任何模拟题,多做真题就能从中悟出命题专家的出题思路、识破设置的陷阱等。
该科目题目综合性强、计算量大,答题时间短,需要有一定公共科的基础,本着先易后难的原则,千万不要把案例分析放在开头,会让人打退堂鼓。
