来源:考试1002026-02-24 11:38:12阅读数:4709
在众多职业资格证书中,中级经济师以其“以考代评”的中级职称属性和相对友好的考试难度,成为职场人提升竞争力的热门选择。那么,中级经济师与其他证书相比难度究竟如何?其含金量体现在哪里?哪些人最适合报考?本文将为你全面解析。
中级经济师考试的难度处于中等水平。这不是一个令人望而却步的挑战,但也绝非轻而易举就能通过的考试。与注册会计师、法律职业资格考试等“高难度”证书相比,中级经济师的难度明显低一个层级;但与初级经济师相比,又需要投入更多系统性的复习。
核心挑战在于知识体系跨度大且考点零散。公共科目《经济基础知识》覆盖经济学基础、财政、金融、统计、会计和法律六大模块,要求考生具备跨学科的综合理解能力。这门课程知识点多且杂,对记忆力和理解力都有较高要求。专业科目《专业知识和实务》则提供了多个专业方向,不同专业难度差异明显:财税、金融等专业因计算密集、专业性强而难度较高;而人力、工商则相对易上手,更适合零基础考生。

机考改革带来了显著影响。实行机考前,考试通过率大概在20%-30%,而机考后,全国各地市的考试通过率普遍降至10%-15%左右。这一变化增加了考试的不确定性,因题库随机、答题节奏要求高,通过率略有下降。每年近百万的报考人数也加剧了竞争的激烈程度。
值得注意的是,题型设置相对友好。中级经济师考试没有传统主观题,全部为客观题型,包括单项选择题、多项选择题和以客观形式呈现的案例分析题。这种题型设计降低了书写难度,但同时对知识点掌握的准确性提出了更高要求。多选题的评分规则(错选不得分,少选每个选项得0.5分)要求考生必须精准把握知识点,不能模棱两可。
中级经济师的含金量首先体现在其“以考代评”的中级职称属性。通过考试即获得中级经济专业技术资格,无需再进行繁琐的职称评审,这是许多其他证书难以比拟的优势。在事业单位、国有企业及部分民营企业中,中级职称直接与薪资待遇、晋升通道挂钩。
实用价值同样突出:
落户加分:在上海、广州、深圳等大城市,中级经济师证书可作为人才引进或积分落户的重要加分项。
个税抵扣:取得证书当年,可享受3600元的个税专项附加扣除。
技能补贴:部分地区对取得中级职业资格证书的人员提供1000-2000元不等的技能提升补贴。
免考功能:考取中级经济师后,报考银行从业资格证可免考《银行业法律法规与综合能力》科目。
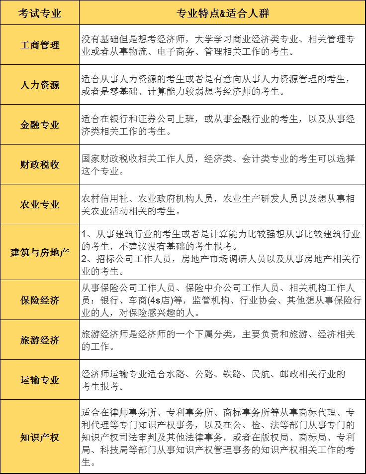
专业选择直接影响备考难度和通过几率。从历年报考情况来看,工商管理和人力资源管理是最受欢迎的两个专业方向,主要因为其内容相对贴近实际,理解难度较低。
工商管理:知识框架与企业日常运营紧密相关,计算题相对较少,历年辅导资料也最为丰富,是零基础考生和跨行者的首选。
人力资源管理:适合从事人事工作、行政人员或主要目的是获取职称加分的文科背景考生。内容与工作实践联系紧密,案例题多为实际管理场景。
金融、财政税收:涉及的计算题较多,专业性要求高,对非相关领域的考生而言挑战更大,但适合银行、证券、财税系统从业人员。
保险、运输、旅游等较偏专业:考试难度相对较小,但相关辅导资源可能较为有限,适合深耕对应行业的考生。
经济师考试的成功与否,很大程度上取决于备考的系统性和持续性。数据显示,只要坚持科学规划与高效执行,1-2年内通过考试对大多数人来说是可以实现的目标。那些在考前三个月才开始抱佛脚的考生往往会陷入被动,而早期规划者则能从容应对。
备考建议:
1. 尽早启动:建议从现在开始,将大目标分解为阶段目标、月度计划和周任务,保持每日2小时的有效学习时间。
2. 分阶段聚焦:先从教材和大纲入手,用思维导图搭建知识框架;然后通过大量刷题巩固知识点,建立错题本;最后进行全真模拟,熟悉机考环境和答题节奏。
3. 学练结合:尤其是对案例分析题,必须动笔练习,学习规范的答题思路和表述方式。
先知道考什么 → 再补哪里弱 → 最后错题闭环提分:
.dl-wrap{max-width:960px;margin:18px auto;padding:14px;border:1px solid #eee;border-radius:12px;background:#fff}.dl-title{font-size:18px;font-weight:700;margin:0 0 10px}.dl-sub{margin:0 0 14px;color:#666;font-size:13px;line-height:1.6}table.dl-table{width:100%;border-collapse:collapse;border-spacing:0}.dl-table th,.dl-table td{border-bottom:1px solid #f0f0f0;padding:12px 10px;text-align:left;font-size:14px;vertical-align:middle}.dl-table th{background:#fafafa;font-weight:700}.tag{display:inline-block;padding:2px 8px;border-radius:999px;font-size:12px;background:#f3f6ff;color:#2a56ff}.btn-dl{display:inline-block;padding:8px 12px;border-radius:10px;text-decoration:none;font-weight:700;border:1px solid #2a56ff;color:#2a56ff}.btn-dl:hover{background:#2a56ff;color:#fff}.note{margin-top:12px;color:#777;font-size:12px;line-height:1.6}.note a{color:#2a56ff;text-decoration:none}